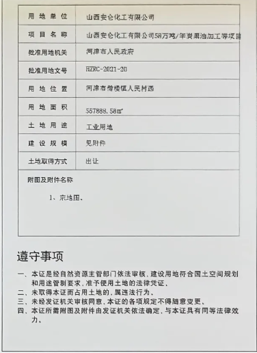
2025年12月26日,山西安侖化工有限公司58萬噸/年炭黑油加工等項目《用地規劃許可證》核發。

(來源:河津經濟技術開發區行政審批局)
據炭黑產業網了解,該宗地包括:
山西安侖化工58萬噸/年炭黑油加工;
炭黑研發中心樓、新建19.5萬噸/年炭黑裝置工程、15MW炭黑尾氣發電、15MW炭黑尾氣發電項目(二期)、1×12MW炭黑尾氣發電、3×6兆瓦分布式炭黑尾氣發電機組、72萬噸/年煤焦油加工精制項目;
山西豪侖科化工有限公司北區消防供水泵站及消防管網、4萬噸/年中間相炭微球項目、2.4萬噸/年酚鈉鹽綜合利用項目(一期);
山西陽光華泰能源有限責任公司消防站項目。
其中,山西安侖化工有限公司58萬噸/年炭黑油加工項目節能報告于2025年12月23日通過審批。

該項目年產蒽油12萬噸、瀝青46萬噸。
主要建設蒽油提取廠房,中間槽區等設施;購置安裝蒽塔、蓄熱式管式爐、軟瀝青抽出泵、軟瀝青循環泵、一蒽油回流泵等各類泵、一蒽油冷凝器、一蒽油冷卻器、軟瀝青/炭黑油換熱器、軟瀝青冷卻器、軟瀝青/炭黑油換熱器、氣液分離器等設施設備。




















